| Unknown Dimension | Title: | Unknown Dimension | Category: | Game/Adventure | Release Date: | 2025-10-19 | Language: | English | Size: | 64K | Device Req.: | Disk only (1 side) | Machine: | PAL & NTSC | Code Type: | Machine code | Distribution: | Freeware | Game ending type: | Has an end, game ends | |  | Created by: | Francis, Garry | Notes: | Enhanced and English translated version of the homonymous Italian adventure Dimensione Sconosciuta on ZX Spectrum, later rewritten as Amos Newton: Incubo on C64, by Bonaventura Di Bello. Released as part of The BDB Project. Developed on PunyInform v6.0.2 with Ozmoo v14.56. |
External links: itch.io C64 release
No votes yet.
| 
 |
|
| |
| Description | During a recent archaeological dig in Peru, your friend, Professor Baumbeker, discovered an amazing metallic sphere that defied all Inca technology and all modern technology, as well. He kept this discovery a secret until he could determine what it was and where it may have come from.
Late one evening, the professor rang you in a most excited state to tell you that he had used the sphere to see into another world. You promised to come down to his laboratory first thing in the morning to see this new discovery for yourself, but when you arrived, the professor wasn't there.
While you waited for the professor to arrive, you touched the metallic sphere with your right hand where the professor had described and were shocked to see a vision of the professor.
After absent-mindedly touching the sphere with your left hand, you were teleported into darkness, where you could only hear the dripping of water.
In this game, you must search a strange world, avoid its hazards and discover its secrets in order to find the professor and return him home from this Unknown Dimension.
|
| |
| Instructions | MOVEMENT --- To move around, use commands like GO NORTH and GO SOUTH. You can move in any of the four cardinal compass directions, as well as UP and DOWN. To save typing, movement commands can be abbreviated to N, S, E, W, U and D. You can sometimes use other movement commands such as IN, OUT, ENTER, EXIT or CLIMB. These will be reasonably obvious when the time comes. Examining things
Make sure you EXAMINE everything you come across, even insignificant things like scenery and objects mentioned in room descriptions, as subtle hints and clues are scattered everywhere. To save typing, EXAMINE can be abbreviated to X. For example, EXAMINE WINDOW can be abbreviated to X WINDOW.
Some objects may initially be hidden. You can LOOK IN containers and LOOK ON surfaces, but EXAMINE will usually provide the same information. You can also SEARCH some things, but the game will give you a clue if this is necessary.
You may like to try your other senses when it seems appropriate, e.g. SMELL, TOUCH or LISTEN. Unlike EXAMINE, these actions aren't necessary to solve any puzzles, except in one or two scenarios.
MANIPULATING OBJECTS --- Apart from examining things, most of your time will be spent manipulating objects. Use commands like GET or TAKE to pick up an object, e.g. GET SHELL. Use commands like DROP or DISCARD to drop an object, e.g. DROP SHELL. Use WEAR to wear something, e.g. WEAR RAINCOAT. Use REMOVE to remove something that is already worn, e.g. REMOVE RAINCOAT.
To see what you're currently carrying and wearing, use INVENTORY (or I). As you're not a pack horse, you can only carry ten items at a time, plus whatever you're wearing.
There are many other verbs that can be used to manipulate objects. These will be fairly obvious when the time comes. Common verbs include OPEN, CLOSE, LIGHT, EXTINGUISH, BREAK, THROW, OIL, PRESS, READ and so on. Use PUT, PLACE or INSERT to put objects into containers or on supporters, e.g. PUT BATTERIES IN TORCH.
When dealing with liquids, you can fill a container with a liquid, e.g. FILL BOWL WITH LIQUID or TAKE LIQUID WITH BOWL.
COMMUNICATING WITH CHARACTERS --- You will encounter a few non-player characters in this game. When you first meet new characters, in addition to examining them, you should try talking to them, e.g. TALK TO MAN. To get further information from them, try asking them about something relevant, e.g. ASK MAN ABOUT MEDALLION. If there is only one character present, then you can abbreviate this, e.g. ASK ABOUT MEDALLION. You will need to ask one character, in particular, about a lot of things to work out what's going on.
You can also try asking characters to give you something, e.g. ASK MAN FOR MATCHBOX, or giving them something, e.g. GIVE MATCHBOX TO MAN.
ADVANCED FEATURES --- You can use IT or THEM to refer to the noun used in the previous command, e.g. EXAMINE CUPBOARD, OPEN IT (for a singular object) or EXAMINE BOOKS, READ THEM (for plural objects). You can also use HIM and HER to refer to male and female characters used in the previous command, e.g. EXAMINE MAN, TALK TO HIM.
You can refer to multiple objects by separating the objects with AND, e.g. GET SHELL AND TORCH. Using IT and THEM in the next command will only refer to the last of those objects, e.g. EXAMINE IT will refer to the torch.
You can use ALL to refer to all the appropriate objects with GET and DROP, e.g. GET ALL to get everything in the current location, GET ALL FROM TRUNK to get everything in the trunk, DROP ALL to drop everything you're holding.
When using ALL, you can use EXCEPT or BUT to exclude some objects, e.g. DROP ALL EXCEPT THE TORCH.
Finally, you can enter multiple commands on the same line by separating them with a period, e.g. EXAMINE TRUNK. OPEN IT.
OTHER COMMANDS --- Use LOOK (or L) to refresh the display.
Use VERSION to get the game version. Use ABOUT or INFO to get background information and credits for the game. Use CREDITS to get the credits only.
Use SAVE to save your progress. Use RESTORE to restore a saved game.
Use UNDO to undo the last move. This is handy if you change your mind or make a mistake. You shouldn't be able to get into an unwinnable situation in this game, but it is possible to get killed, so save the game when it looks like you're about to get into a dangerous situation.
Use AGAIN (or G) to repeat the last command.
Use WAIT (or Z) to do nothing apart from pass the time.
Use HELP to get a brief reminder of how to play the game or HINT to get a context-sensitive hint related to your current location or current situation.
Use RESTART to restart the game from the beginning. Use QUIT (or Q) to quit without restarting.
Use UP and DOWN CURSOR KEYS to cycle through your past commands. This is handy if you want to repeat the previous command or correct a typo.
|
| |
| Solutions - Complete | Nightmare By Garry Francis For Z-code interpreters
Solution by Garry Francis ---------------------------------------- This is a minimal solution. You'll need to EXAMINE lots of things for this solution to make sense. Some optional (but significant) commands are shown in parentheses. These can be omitted once you know what to do.
You start the game in darkness. It's dangerous to move around in the dark, so your first goal is to find a light source. You don't have to look far, as you're carrying a torch, so turn it on. However, the batteries die after ten moves, so you'll need to find an alternate light source. There's one not far away, but this turns to dust as soon as it's exposed to sunshine. You can leave it behind in case you need to return, but there's another dark area yet to be encountered, so you'll need to find fresh batteries for your torch at some point.
There are two mazes. You will not have enough objects to map the first maze using the traditional drop an object to make the room unique, but examining the correct thing will lead you to the exit. The second maze is much smaller and each room can be identified by examining something that is different in each location.
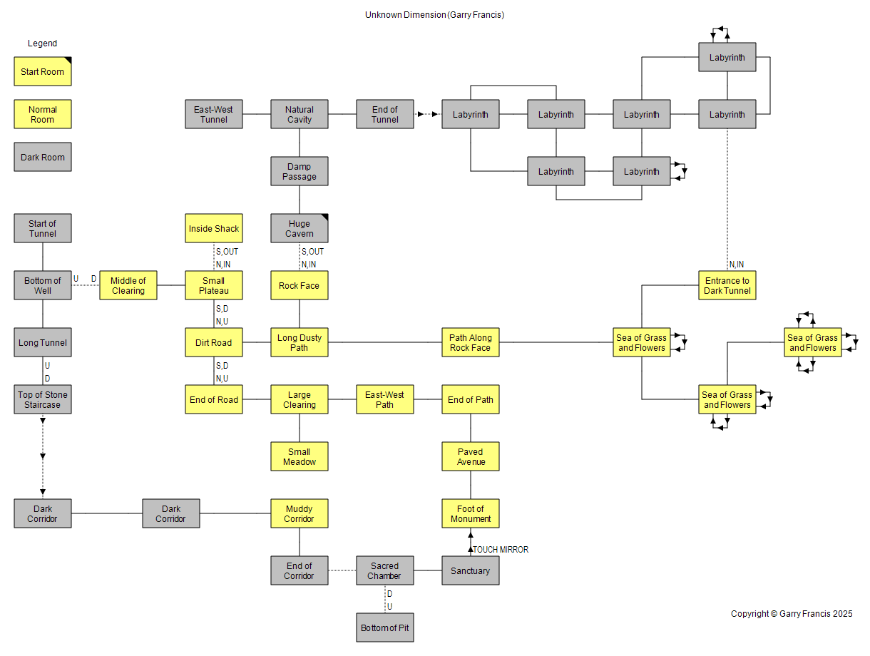
(I) (you're carrying a torch) TURN ON TORCH N N W (you see something shiny under the water) X GLOW (it's coming from a large shell, so you move it to a dry spot) GET SHELL (X IT) (the glow is coming from deep within the shell) BREAK IT (it reveals a luminescent sponge) (I) (you're left with a broken shell and a sponge providing light) (X SHELL) (it's shaped like a scoop) E E E (the stone door crashes down behind you) (From this point, you can X LABYRINTH to feel a breeze. Just follow the breeze OR keep heading east until you find the medallion OR follow this shortcut.) E E N GET MEDALLION (X IT) (it has raised symbol of snake facing to right) S DROP SPONGE (in case you need to come back) S (the sponge turns to powder and blows away if you didn't drop it) W (X FLOWERS) (they're mainly daffodils) S (X FLOWERS) (they're mainly daisies) N (X FLOWERS) (they're mainly poppies, the ground has been disturbed) DIG SOIL WITH SHELL (you find a bundle of plastic) (DROP SHELL) GET BUNDLE (X IT) (there's something wrapped in it) UNWRAP IT (it was a plastic raincoat wrapped around an umbrella) WEAR RAINCOAT (X UMBRELLA) (it has a J-shaped handle and is closed) W W W W W N (X FARMER) (he looks frail, he's carrying a rifle and a box of matches) (TALK TO HIM) (he mentions a thief) (ASK ABOUT THIEF) (stole his pipe, also mentions well, sanctuary, hole, rope) (ASK ABOUT WELL) (the water is muddy, so don't drink it) (ASK ABOUT SANCTUARY) (he doesn't know anything about it) (ASK ABOUT PIPE) (thief stole it, can take anything you want if you return it) (ASK ABOUT HOLE) (it's covered in yellow substance) (ASK ABOUT YELLOW SUBSTANCE) (touch it & you die, burn body to make it safe) (ASK ABOUT ROPE) (the thief stole it) (ASK ABOUT PROFESSOR BAUMBEKER) (only person he's seen recently is thief) (ASK ABOUT MEDALLION) (it's the key to teleportation) (SHOW MEDALLION TO FARMER) (he recognises it, it's said to be key to sanctuary) (ASK ABOUT AMOS NEWTON, CAVES, HIMSELF, LABYRINTH, MATCHES, ME, RIFLE, ROPE, TRACTOR, WIFE) ASK FARMER FOR MATCHES (he gives them to you, but return them later) (N) (the old man won't let you in, find his pipe and he might consider it) S S (X TRACTOR) (you should search it) SEARCH TRACTOR (you find an oil can) GET CAN E (there's a pool of bubbling yellow liquid here, but don't touch it) S (there's a rope tied to a tree here, but don't touch it) Z (the rope moves) Z (the rope goes taut) Z (man emerges from hole and dies with warning not to touch yellow substance) (X MAN) (he's covered in the yellow liquid and holding a piece of paper) (X PAPER) (it's a drawing of a man next to a well holding an umbrella) LIGHT MATCH BURN CORPSE WITH MATCH (it should be safe to search him now) (X CORPSE) (it's burnt beyond recognition, but the yellow substance is gone) SEARCH CORPSE (you find a pipe) GET PIPE N W N N GIVE PIPE TO FARMER (he thanks you and asks for his matches) GIVE MATCHES TO FARMER (he lights his pipe, you can now enter his shack) N (X TRUNK) (it's closed) GET BOOTS WEAR THEM OPEN TRUNK (you find a pair of rubber gloves and some batteries) GET GLOVES WEAR THEM GET BATTERIES PUT THEM IN TORCH GET LADDER S S DROP LADDER (we'll come back for it later) S E S UNTIE ROPE (it's safe now that you're wearing gloves) GET IT N W N N W TIE ROPE TO WELL D (it's dark) TURN ON TORCH S U (X DOOR) (next to the doo is a niche with a lever) (X NICHE) (it contains a lever) (X LEVER) (you'll have to pull it with something) PULL LEVER WITH UMBRELLA (dart bounces off handle and door swings open) S (door shuts behind you) E (yellow liquid is dripping from ceiling up ahead) OPEN UMBRELLA (you should also be wearing the raincoat, gloves and boots by now) E (raincoat, boots, gloves and open umbrella protect you from yellow substance) S (it's a dead end) (X WALLS) (they're covered in symbols and carvings) (X SYMBOLS) (they surround the carvings) (X CARVINGS) (a depression attracts your attention) (X DEPRESSION) (it's the mirror image of the medallion) PUT MEDALLION IN DEPRESSION (east wall slides aside) E (there's a hole in the floor here) (D) (you'd need a ladder) GET BAR (X IT) (it's a short crystal bar with a tringular cross section) E (X SPHERE) (it's identical to the one in the professor's lab) (TOUCH IT) (find the professor first) (X BASE) (there's some curved scratches on the surface) TURN STATUE (you find a bomb) GET BOMB (X IT) (it's trigger activated, but the spring is rusty) PUT OIL ON SPRING (the trigger should work now) (DROP CAN) (X MIRROR) (there's a ripple in the reflection) TOUCH MIRROR (you pass through to the other side) GET BOWL N N W W W N GET LADDER E N DROP BOMB PRESS TRIGGER S Z Z (bomb goes off) N (the boulder has been replaced by debris) N (or ENTER PASSAGE) N N W THROW LADDER OVER WATERFALL E S S (OPEN CHEST) (it's made from a single block of granite with no way to open it) (X CHEST) (there's a triangular hole in the lid) PUT BAR IN HOLE (chest opens to reveal a green liquid) FILL BOWL WITH LIQUID (DRINK LIQUID) (you take a sip, it tastes digusting, but you feel energised) S S W N (ASK ABOUT MONUMENT) (revered by religious cult that think it's built by aliens) (ASK ABOUT GRANITE CHEST) (it's said to contain the gift of life) (ASK ABOUT GIFT OF LIFE) (it's said to be in the chest) (ASK ABOUT GREEN LIQUID) (it might be the gift of life) (SHOW LIQUID TO FARMER) (it must be the gift of life) W D (you manage to keep most of the green liquid in the bowl) N GET LADDER S S U (X LEVER) (it's been reset) PULL LEVER WITH UMBRELLA S (door closes behind you) E (make sure you're still wearing raincoat, gloves & boots, & umbrella is open) E S E PUT LADDER IN PIT D (the professor is here) (X PROFESSOR) (he's emaciated) GIVE BOWL TO PROFESSOR (he's nourished by magic potion, he'll now follow you) U (professor follows) E (professor follows) TOUCH SPHERE (you're both transported back to the lab) ***THE END***
|
| |
Copyright © Plus/4 World Team, 2001-2025. Support Plus/4 World on Patreon |