| The Wrath of Anubis | Title: | The Wrath of Anubis | Category: | Game/Adventure | Release Date: | 2025-10-19 | Language: | English | Size: | 64K | Device Req.: | Disk only (1 side) | Machine: | PAL & NTSC | Code Type: | Machine code | Distribution: | Freeware | Game ending type: | Has an end, game ends | |  | Created by: | Francis, Garry | Notes: | Enhanced and English translated version of the Italian adventure Ken Richards: L'Ira di Anubi by Bonaventura Di Bello. Released as part of The BDB Project. Developed on PunyInform v6.0.2 with Ozmoo v14.56. |
External links: itch.io C64 release
No votes yet.
| 
 |
|
| |
| Description | On a visit to the remote village of El Rajid, you are fascinated by the legends of the village. The one that intrigued you the most was the story of a young man named Sinuhe who helped in the construction of a fabulous pyramid for a cruel pharaoh. Sinuhe hated the pharaoh and decided to kill him, but he was caught by the palace guards and thrown to the crocodiles. This act enraged Anubis, the ancient Egyptian god of mummification and the afterlife.
Anubis raised the spirit of Sinuhe and sent him to haunt the pharaoh and his descendants for generations to come. It is said that the spirit still haunts all those who live in the valley around El Rajid, descendants of the pharaoh or not.
Every year, on the Festival of the Sun, the villagers leave their homes to search the remains of the ancient pharaoh's palace, hoping to find the medallion that Sinuhe was wearing when he was killed. According to the legend, if the medallion is melted down and transformed into the figure of Anubis, then the wrath of Anubis will be appeased and Sinuhe will have a peaceful afterlife.
In this game, it is the morning of the Festival of the Sun and the villagers have left to search for the medallion of Sinuhe, leaving you alone to do your own exploring. Can you survive the desert heat and find the lost medallion to appease The Wrath of Anubis?
|
| |
| Instructions | MOVEMENT --- To move around, use commands like GO NORTH and GO SOUTH. You can move in any of the four cardinal compass directions, as well as UP and DOWN. To save typing, movement commands can be abbreviated to N, S, E, W, U and D. You can sometimes use other movement commands such as IN, OUT, ENTER, EXIT or CLIMB. These will be reasonably obvious when the time comes.
EXAMINING THINGS --- Make sure you EXAMINE everything you come across, even insignificant things like scenery and objects mentioned in room descriptions, as subtle hints and clues are scattered everywhere. To save typing, EXAMINE can be abbreviated to X. For example, EXAMINE TABLE can be abbreviated to X TABLE.
Some objects may initially be hidden. You can LOOK IN containers and LOOK ON surfaces, but EXAMINE will usually provide the same information. You can also SEARCH some things, but the game will give you a clue if this is necessary.
You may like to try your other senses when it seems appropriate, e.g. SMELL, TOUCH or LISTEN. Unlike EXAMINE, these actions aren't necessary to solve any puzzles.
MANIPULATING OBJECTS --- Apart from examining things, most of your time will be spent manipulating objects. Use commands like GET or TAKE to pick up an object, e.g. GET CHISEL. Use commands like DROP or DISCARD to drop an object, e.g. DROP CHISEL. Use WEAR to wear something, e.g. WEAR HELMET. Use REMOVE to remove something that is already worn, e.g. REMOVE HELMET.
To see what you're currently carrying and wearing, use INVENTORY (or I). As you're not a pack horse, you can only carry ten items at a time, plus whatever you're wearing.
There are many other verbs that can be used to manipulate objects. These will be fairly obvious when the time comes. Common verbs include OPEN, CLOSE, LOCK, UNLOCK, LIGHT, EXTINGUISH, EAT, DRINK, READ, DIG and so on. Use PUT, PLACE or INSERT to put objects into containers or on supporters, e.g. PUT CHISEL ON TABLE.
When dealing with liquids, you can fill a container with a liquid, e.g. FILL CANTEEN WITH WATER or TAKE WATER WITH CANTEEN.
COMMUNICATING WITH CHARACTERS --- You will encounter a few non-player characters in this game, not necessarily human. When you first meet new characters, in addition to examining them, you should try talking to them if they're human, e.g. TALK TO MAN. To get further information from them, try asking them about something relevant, e.g. ASK MAN ABOUT ANUBIS. If there is only one character present, then you can abbreviate this, e.g. ASK ABOUT ANUBIS. You will need to ask one character, in particular, about a lot of things to work out what's going on.
You can also try giving things to characters if it seems appropriate, e.g. GIVE CANTEEN TO MAN.
ADVANCED FEATURES --- You can use IT or THEM to refer to the noun used in the previous command, e.g. EXAMINE BOOK, OPEN IT (for a singular object) or EXAMINE BONES, SEARCH THEM (for plural objects). You can also use HIM and HER to refer to male and female characters used in the previous command, e.g. EXAMINE MAN, TALK TO HIM.
You can refer to multiple objects by separating the objects with AND, e.g. GET FLASHLIGHT AND PISTOL. Using IT and THEM in the next command will only refer to the last of those objects, e.g. EXAMINE IT will refer to the pistol.
You can use ALL to refer to all the appropriate objects with GET and DROP, e.g. GET ALL to get everything in the current location, GET ALL FROM TABLE to get everything on the table, DROP ALL to drop everything you're holding.
When using ALL, you can use EXCEPT or BUT to exclude some objects, e.g. DROP ALL EXCEPT THE BOOK.
Finally, you can enter multiple commands on the same line by separating them with a period, e.g. EXAMINE BOOK. READ IT.
OTHER COMMANDS --- Use LOOK (or L) to refresh the display.
Use VERSION to get the game version. Use ABOUT or INFO to get background information and credits for the game. Use CREDITS to get the credits only.
Use SAVE to save your progress. Use RESTORE to restore a saved game.
Use UNDO to undo the last move. This is handy if you change your mind or make a mistake. You shouldn't be able to get into an unwinnable situation in this game, but it is possible to get killed, so save the game when it looks like you're about to get into a dangerous situation.
Use AGAIN (or G) to repeat the last command.
Use WAIT (or Z) to do nothing apart from pass the time.
Use HELP to get a brief reminder of how to play the game or HINT to get a context-sensitive hint related to your current location or current situation.
Use RESTART to restart the game from the beginning. Use QUIT (or Q) to quit without restarting.
Use UP and DOWN CURSOR KEYS to cycle through your past commands. This is handy if you want to repeat the previous command or correct a typo.
|
| |
| Solutions - Complete | The Wrath of Anubis By Garry Francis For Z-code interpreters
Solution by Garry Francis ---------------------------------------- This is a minimal solution. You'll need to EXAMINE lots of things for this solution to make sense. Some optional (but significant) commands are shown in parentheses. These can be omitted once you know what to do.
Make sure you talk to the big burly man and ask him about himself to find out that his name is Achmed. Ask Achmed about everything you've learnt, as he's a mine of information.
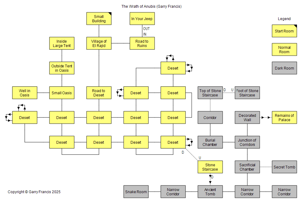
There's a desert maze near the beginning, but this is easy to map in the conventional manner by dropping objects to make each location unique. However, there's also a thirst daemon, so your first priority should be to find and drink water. Achmed can help you with general directions if you ask him about the desert, oasis or water.
X TABLE (you find a chisel) GET CHISEL S E (E) (a man jumps out and blocks your progress, he's a mine of information) (X MAN) (TALK TO HIM) (he seems friendly, you aren't allowed in ruins for your safety) (ASK HIM ABOUT HIMSELF) (his name is Achmed) (ASK HIM ABOUT ACHMED, ANUBIS, CROCODILES, CUSTOMS, DESERT, EL RAJID, FESTIVAL, GHOST, GODS, LEGEND, ME, MEDALLION, NILE, OASIS, PALACE, PHARAOH, PYRAMID, RA, SIMHEL, SINUHE and synonyms) IN GET FLASHLIGHT (OPEN BOOK) (something falls out) (L) (it was a checklist) (X CHECKLIST) (you should read it) (READ IT) (you need a light source, firearm, chisel, knife and rations) GET PISTOL OUT W S S (here's where the desert starts) W N N N (X NOMAD) (you should search him for concealed weapons) SEARCH NOMAD (you find a canteen) GET CANTEEN (X IT) (it's closed) S S W OPEN CANTEEN FILL IT WITH WATER DRINK WATER (your thirst is now quenched) E S E E N N GET KNIFE S (there's something sticking out of the sand) (X SOMETHING) (it's the tip of a pyramid) S W W S (X CAMEL) (it's got a broken leg) SHOOT CAMEL WITH PISTOL CUT CAMEL WITH KNIFE (you cut a huge chenk of flesh from camel's rump) GET MEAT E E N, S, E or W (you fall into a hole) (D or JUMP) (it's too dark down there) LIGHT FLASHLIGHT D (you drop everything) DIG DEBRIS (you expose remains of archaeologist) (X BODY) (try searching him) SEARCH BODY (you find a lighter) GET ALL (lighter, chisel, flashlight, pistol, canteen, knife and meat taken) E E (you trip over something) STAND ON SLAB (it lowers to floor level and crack appears) PUT KNIFE IN CRACK W (the knife prevents the slab rising back again) N (there's now an opening here) E (X SARCOPHAGUS) (lid is sealed to sarcophagus) (GET STAFF) (it's too tight and you can't get your fingers around it) PRY STAFF WITH CHISEL (you place it on the lid) GET STAFF BREAK SEAL WITH CHISEL (you break the seal) [DROP CHISEL] PRY LID WITH STAFF (lid crashes to floor) (L) (the sarcophagus contains a mummy and a helmet) GET HELMET WEAR IT (to protect you from cave-in) W S W W W (GET SPADE) (you can't get to it because of the snakes, clear a path first) PUSH BRAZIER WITH STAFF (it falls to ground and oil spills over floor) LIGHT LIGHTER BURN OIL WITH LIGHTER (the snakes move away from the flames) (EXTINGUISH LIGHTER) [(DROP LIGHTER)] GET SPADE E E E N N W N (N) (you can't get past the bats) SHOOT BATS WITH PISTOL (plaster rains down on you, helmet protects your head) (N) (you can't get through the debris) DIG DEBRIS WITH SPADE (you clear a path) N (D) (you can't get through the debris) DIG DEBRIS WITH SPADE (you clear a path) [(DROP SPADE)] D (X BONES) (you can't get close enough to examine it properly due to crocodiles) THROW MEAT TO CROCODILES X BONES (you find a medallion) GET MEDALLION (X IT) (it's dirty) CLEAN IT (it's now shiny) U S S E N (X WALL) (image of priest shows line reflected off his cupped hands) PULL LEVER (a beam of light appears) REFLECT BEAM WITH MEDALLION (or LIFT/RAISE MEDALLION) (passage appears to east) E ***THE END***
|
| |
Copyright © Plus/4 World Team, 2001-2025. Support Plus/4 World on Patreon |